Stronger Independence with Open Web Services
Learn how to reduce reliance on single cloud providers by migrating to open source alternatives, starting with message queue services as a practical first step.
Many organizations are looking for ways to reduce their reliance on a single cloud provider. A good starting point is to look at what message queue services you are using and whether there are open source alternatives available. The benefit of choosing an open source alternative is that the same software can be self-hosted in the future without requiring a large investment in infrastructure to get started.
Open Source as a Service

SmoothMQ is an example of an open source message queue that is a drop-in replacement for AWS SQS. It is open source software that can be deployed anywhere. Eyevinn Open Source Cloud offers these types of services without requiring you to set up infrastructure for self-hosting from the start, lowering the barriers to adoption.
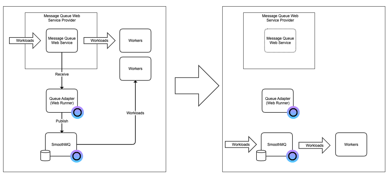
Feasibility Study with Open Web Service

The recommended approach is to start by creating a proof-of-concept where you route a portion of your workloads to SmoothMQ. Build an adapter to bridge your existing queue system, run workers to consume messages from the alternative queue, and validate the functionality before making major commitments.
The Transition Project

This methodology permits a gradual shift with the comfort that you can always fall back if issues emerge. Start small, validate thoroughly, and expand progressively as confidence grows in the new system.
Move to Self-Hosted Infrastructure
Once validated on Open Source Cloud, you can deploy the identical open source software within your own infrastructure without substantial modifications. The transition becomes straightforward because you have already proven the solution works for your use case.
Stronger Independence
This strategy enables you to progressively reduce vendor lock-in across multiple solution components by systematically migrating each to open source equivalents. Start with message queues, then expand to databases, storage, and other services as you build confidence and expertise.
Related Posts
Agentic SDLC: the Human-Gated AI Coding Pipeline on Open Source Cloud
An AI agent that triages issues, writes code, and proposes changes. A mandatory review gate that controls what deploys. An authorization model where the deploy token lives on the server and the agent never touches it.
Build Apps That Act on Behalf of Your Users with OAuth on OSC
OSC now supports an OAuth 2.0 authorization flow that lets your app authenticate other OSC users and operate inside their own workspaces. No shared credentials, no platform-level API keys. Each user owns their own resources.
My Agent Tasks: Close the Loop Between Your Code, Your Services, and Your AI Agents
OSC now lets you create scheduled AI agent tasks that run against your own code and your own unmodified open source services. Your agents work on the same repo that deploys to My Apps, against the same real PostgreSQL, Valkey, and ClickHouse instances, on a cron you control.